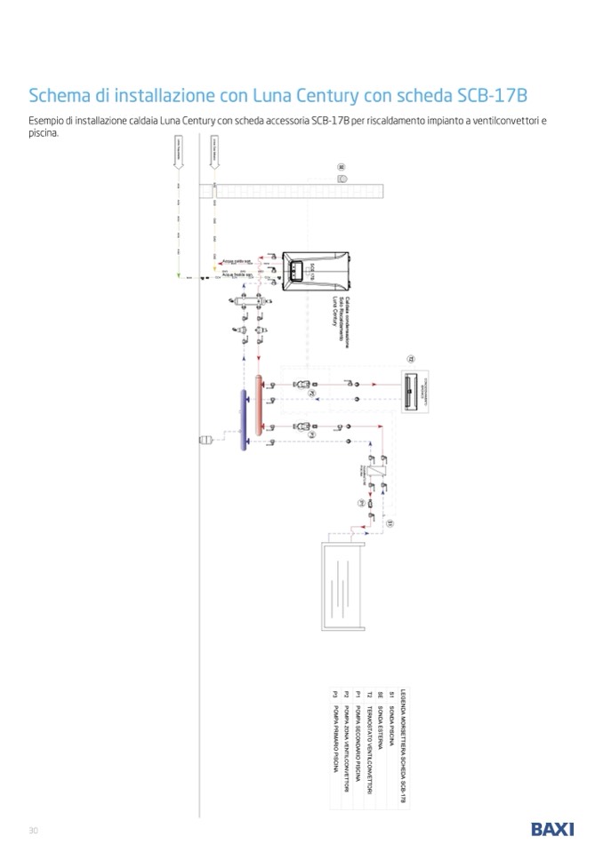
Schema di installazione con Luna Century con scheda SCB-17B

Esempio di installazione caldaia Luna Century con scheda accessoria SCB-17B per riscaldamento impianto a ventilconvettori e

piscina.

Acqua calda san.

Acqua fredda san.

30

A

C

Q

A

C

Q

A

C

Q

A

C

Q

A

C

Q

G

A

S

G

A

S

G

A

S

A

C

Q

A

C

Q

A

C

Q

C

O

N

D

I

Z

I

O

N

A

M

E

N

T

O

I

D

R

O

N

I

C

O

L

i

n

e

a

G

a

s

M

e

t

a

n

o

L

i

n

e

a

A

c

q

u

e

d

o

t

t

o

G

A

S

G

A

S

G

A

S

G

A

S

G

A

S

A

C

Q

A

C

Q

A

C

Q

A

C

Q

A

C

Q

S

C

B

1

7

B

P

3

C

a

l

d

a

i

a

c

o

n

d

e

n

s

a

z

i

o

n

e

S

o

l

o

R

i

s

c

a

l

d

a

m

e

n

t

o

L

u

n

a

C

e

n

t

u

r

y

P

I

S

C

I

N

A

P

1

S

C

A

M

B

I

A

T

O

R

E

P

3

P

2

P

1

T

2

S

E

S

1

L

E

G

E

N

D

A

M

O

R

S

E

T

T

I

E

R

A

S

C

H

E

D

A

S

C

B

-

1

7

B

P

O

M

P

A

P

R

I

M

A

R

I

O

P

I

S

C

I

N

A

P

O

M

P

A

Z

O

N

A

V

E

N

T

I

L

C

O

N

V

E

T

T

O

R

I

P

O

M

P

A

S

E

C

O

N

D

A

R

I

O

P

I

S

C

I

N

A

T

E

R

M

O

S

T

A

T

O

V

E

N

T

I

L

C

O

N

V

E

T

T

O

R

I

S

O

N

D

A

E

S

T

E

R

N

A

S

O

N

D

A

P

I

S

C

I

N

A