BUS

BUS

BUS

9e1

M

Sys

Flow q

(S1)

3

12e_1

9f

3

M

2

9e2

M

3

12e_1

9e

BufTopDHW

2

q

(S7)

BufBtDHW

3

M

12b1

BUS

BUS

BUS

BUS

BUS

BUS

BUS

12e_1

2

5d

q

(S8)

9p2

9p4

2

FS2_1

(S3)

q

12k

q

3

3

9a

(S2)

q

FS1_1

(S3)

q

M

q

2

8g

9j

9h

8e

7b

M

3

8a

3

10b

10f

8h

9j

9h

8c

10c

3f2

9k2

9c

10c

3f1

9c

6

9a

q

q

q

11a2

3

3

2

COL

q

2

FS1_2

9a

12i1

2

3

M

4

10e

8a

9p1

2

M

3

M

3

M

3

2

2

8f

11a1

3e

q

BufTopCH

(S5)

4

7c1

M

7c2

M

7c3

M

STOR

q

B

U

S

B

U

S

2

3

0

V

~

B

U

S

B

U

S

B

U

S

B

U

S

B

U

S

B

U

S

B

U

S

B

U

S

B

U

S

1

2

e

B

U

S

B

U

S

B

U

S

2

3

0

V

~

1

2

e

1

2

e

1

2

e

1

2

e

_

1

1

2

e

1

2

e

_

2

1

2

e

1

2

e

2

3

0

V

~

S

I

S

T

E

M

I

I

B

R

I

D

I

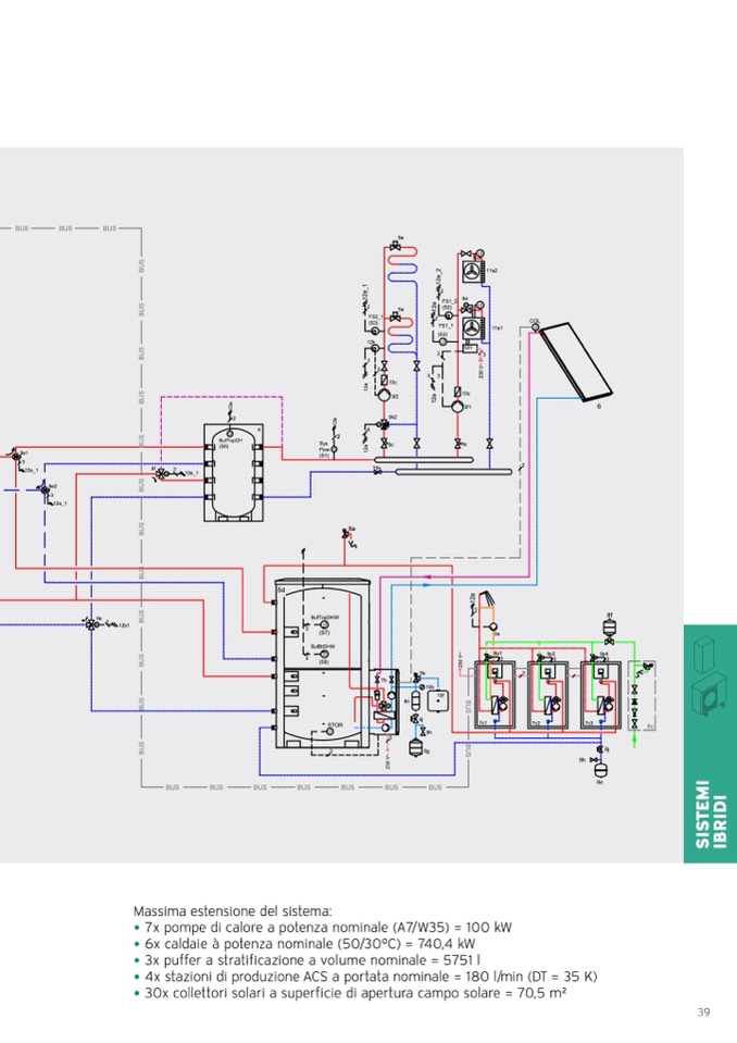
Massima estensione del sistema:

⬤ 7x pompe di calore a potenza nominale (A7/W35) = 100 kW

⬤ 6x caldaie à potenza nominale (50/30°C) = 740,4 kW

⬤ 3x puffer a stratificazione a volume nominale = 5751 l

⬤ 4x stazioni di produzione ACS a portata nominale = 180 l/min (DT = 35 K)

⬤ 30x collettori solari a superficie di apertura campo solare = 70,5 m2

39